Plan Pro-Universitario

¿Tienen los Padres un Plan para el Futuro de sus Hijos?

Al crecer los adolescentes se enfrentarán a diferentes decisiones que marcarán el destino de su vida:

  • ¿darle la importancia de preparar las pruebas saber para el ingreso a la universidad?
  • ¿estudiar o no el inglés?
  • ¿qué carrera estudiar?

Cada una de estas preguntas está asociada a un proyecto, ya sea que el adolescente esté o no consciente de ello. Por ejemplo, el ingreso a la universidad implica la realización de una serie de actividades, como completar cada una de las asignaturas del pensum académico, las cuales tienen una relación predeterminada. Es por esto que es llamado el «Plan de Estudios«. Por ejemplo, para estudiar «Ecuaciones Diferenciales» del «Programa Académico de Ingeniería Mecánica» se necesita haber cursado primero la asignatura «Cálculo III».

Desafortunadamente, la mayoría de las escuelas, colegios y universidades no incluyen una asignatura llamada «introducción a la planeación de proyectos».

Algunos profesionales han pagado con creces este error del sistema educativo, al perder excelentes oportunidades para trabajar en el extranjero, dado que en sus escuelas y colegios nunca trabajaron bajo un plan y por lo tanto no consideraron la actividad de «adquirir un elevado nivel de fluencia en inglés» entre sus prioridades.

Mediante el «Plan Estudiantil Pro-Universitario«, la Fundación PSchool pretende crear una cultura de previsión en los adolescentes, permitiéndoles ahorrar una cuota fija mensual para su carrera universitaria, pero además, trabajar en un plan que le permita reducir los riesgos de quedarse sin trabajo por elegir una carrera con poca demanda laboral.

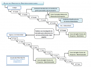
Al abrir un «Fondo de Ahorro» con la Fundación PSchool adjunto al «Plan Estudiantil Pro-Universitario», su hijo recibirá capacitación en la planeación y gestión de proyectos para hacer seguimiento y control a su propia «Plan de Proyecto Pro-Universitario», similar al que se muestra a continuación.

El dinero ahorrado será destinado para tomar los siguientes seminarios y cursos:

  • Seminarios:
    • Introducción a la Gestión de gastos personales y de un proyecto
    • Seminario Planificación de la Carrera Universitaria
  • Cursos:
    • Curso Conceptos Básicos de Planeación de Proyectos
    • Curso de Inglés Técnico de Proyectos – Nivel Básico
    • Curso de Inglés Técnico de Proyectos – Nivel Intermedio
    • Curso de Inglés Técnico de Proyectos – Nivel Avanzado

Así como también para el pago del curso pre-universitario y pago de la matrícula universitaria de cada semestre.

Si desea recibir más información acerca de nuestros cursos, becas disponibles, sobre el Fondo de Ahorro o el Plan Estudiantil Pro-Universitario, puede escribirnos al correo info@pschool.cc.

Plan_Proyecto_Universitario

Descargar Plan Pro-Universitario en PDF